个人公司注册流程和费用
要创业就一定要有自己的营业执照,今天我们给各位朋友阐述一下 如何注册一个个人公司,准备在想创业路上大展身手的朋友要认真看完这篇文章,这是对你绝对有好处的文章,如果你不认真看完可能后面经营公司会踩不少坑
2026.02.04现在注册公司都是免费的,如果你有实体店完全可以自己注册,流程也很简单,只要资料没问题,一两周就能拿到营业执照,有的地方可能会更快。如果你只是想做电商或者嫌麻烦,也可以直接找第三方中介帮你注册,现在上海注册公司有的中介不收费但是前提是你得把财税交给他们做,如果只注册公司不做账的话大概花500元左右就可以让中介帮你代办营业执照。我们是打算卖苹果加零食,没有租赁办公地址,所以就找中介办了营业执照和食品经营许可证,这两个费用一共3500,相对来说还可以。财税的话因为本人就是财务出身,当然就自己搞定了,如果你自己不懂财税,如果成立初期规模不大,建议还是财税外包比较合适,企业成立初期,业务不会太多,请个专职财务每月最少也要好几千,代账公司一般也就收几百块,当然财税外包一定要选择正规公司,现在市场上代理记账的公司太多,鱼龙混杂的,要做好甄别。
公司成立3大流程:
1、工商注册,申领营业执照
2、银行开立对公账户
3、税务登记,完成发票核定等工作
下面就分步骤讲解这3大流程:
一、工商注册
在核名之前一定要多取几个名字,在核名之前一定要多取几个名字,在核名之前一定要多取几个名字!同时要在网上查一查该名字是否已经有企业注册了,我们第一次核名取了3个名字,结果一个都没通过,后来又临时取名,结果好多都不能用,甚至代理人员提议要用生僻字,因为考虑到以后的发展我们还是拒绝了,取了一个虽然不怎么好听但是能用的名字。这一步一定要重视!因为前期准备不够充分,在核名这件事情上我们几乎花费了两周时间,导致整个注册流程严重滞后。


(一)、准备阶段
确定公司类型
拟定公司名字
确定注册资本、股东及出资比例
(二)、核名及资料提交阶段
1、现场办理:
(1)申请材料
可通过国家市场监督管理总局-服务栏目(http://www.samr.gov.cn/fw/)查找、下载相关表格。
提交材料包括1份纸质申请书原件;涉及投资关系或授权关系企业需提交1份纸质投资关系或授权证明文件原件;涉及外商投资企业需提交1份纸质全体投资人资格证明复印件(文件是外文的,需提交加盖翻译单位公章的中文翻译件)。
提交材料未注明提交复印件的,应当提交原件;提交复印件的,应当注明“与原件一致”并由申请人签署,或者由其指定的代表或共同委托的代理人加盖公章或签字。
提交材料涉及签署的,未注明签署人的,自然人由本人签字;法人和其他组织由法定代表人或负责人签字,并加盖公章。
(2)操作步骤
申请范围:内资新设企业名称登记,总局现场受理范围:冠以“中国”、“中华”、“全国”、“国家”、“国际”等字样或者含有“中国”、“中华”、“全国”、“国家”等字样的企业名称,其他需总局现场受理的企业名称
申请书下载渠道:
第一种:点击国家市场监督管理总局网(国家市场监督管理总局)导航栏的“服务”,进入“网上办事”栏目,点击登记注册主题下的“表格”并下载《企业名称登记申请书》;
第二种:点击登记注册局网站(http://www.samr.gov.cn/djzcj)下方“企业名称登记(不含行政区划)”并下载。
准备申请材料、选择企业登记机关
根据名称登记申请要求准备相关材,结合企业现场申请条件及企业名称相关信息(如:注册资本、企业住所),选择有受理权限的企业登记机关
提交纸质材料
将填写完整的《企业名称登记申请书》(含指定代表或者共同委托代理人授权委托书及身份证件复印件)及其他有关文件、证件交给企业登记机关,并接受企业登记机关受理意见。
1)提交的申请书与其它申请材料应当使用A4型纸。
2)提交的文件若用外文书写,需提交中文译本,并加盖翻译单位印章;
3)提交材料未注明提交复印件的,应当提交原件;提交复印件的,应当注明“与原件一致”并由申请人签署;
4)提交材料规范:
①《企业名称登记申请书》(含指定代表或者共同委托代理人授权委托书及身份证件复印件)。
②外商投资企业提交全体投资人的资格证明复印件(文件是外文的,需提交加盖翻译单位公章的中文翻译件)。
等待领取通知书
企业登记机关将在3个工作日内作出企业名称设立登记意见。通过后,授权委托人可到企业名称登记机关领取《企业名称设立登记通知书》。未通过的,申请人需按要求提交相关修改材料
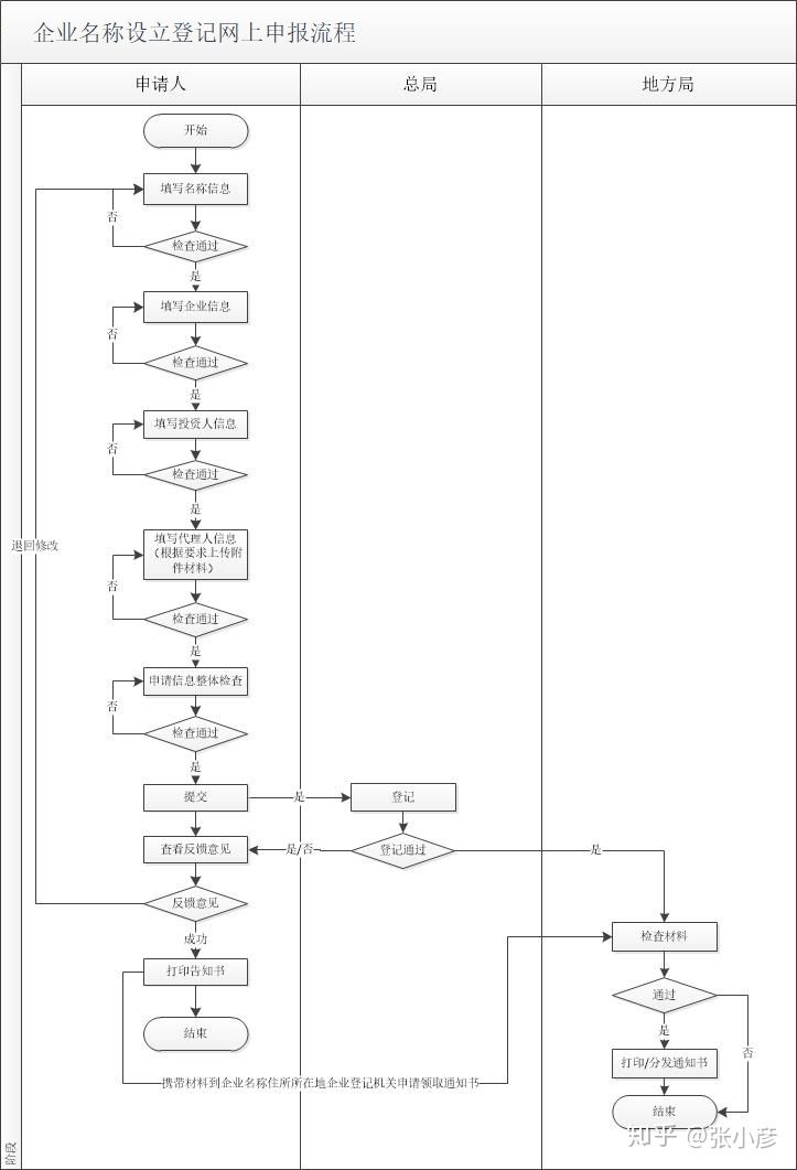
业务流程图

2、在线申报
(1)申请材料
涉及外商投资企业名称申请的,需上传全体投资人资格证明复印的扫描件(PDF格式)一份。涉及投资关系或授权关系企业名称申请的,需上传投资关系或授权证明文件的扫描件(PDF格式)一份;
(2)操作步骤
1)申请范围
依法需经国家市场监督管理总局登记的新设立企业名称,主要包括:内资公司、非公司企业法人和外资企业法人等
2)登录系统
系统打开渠道
第一种:点击国家市场监督管理总局网(国家市场监督管理总局)导航栏的“服务”,进入“网上办事”栏目,点击登记注册主题下的“申请”,登陆“企业登记网上注册申报服务系统”(以下简称“企业登记申报系统”);
第二种:点击国家市场监督管理总局网(国家市场监督管理总局)下方的“我要查”栏中的“企业名称登记注册申请业务系统”,登陆企业登记申报系统;
第三种:点击登记注册局网站(http://www.samr.gov.cn/djzcj/)下方的“在线申报”,登陆企业登记申报系统。
系统登录操作
通过点击“个人用户”或者“企业用户”可以选择不同登录方式,根据页面要求,填写用户登录信息,并点击【登录】进行登录。
进入企业名称登记申请页面
登录系统后,进入“企业名称申请”,点击“名称设立登记申请”功能模块,进入“名称设立登记申请”企业类型选择界面。
选择企业名称类型
根据企业名称实际情况选择“内资名称”或“外资名称”,并点击【确认】按钮,完成企业名称类型选择。完成企业名称类型选择后,系统将弹出“温馨提示”,需要用户认真阅读,点击【确定】按钮可关闭“温馨提示”页面并进入“名称登记申请”信息填写页面。
填写申请信息
根据企业名称实际情况选择“内资名称”或“外资名称”,并点击【确认】按钮,完成企业名称类型选择。完成企业名称类型选择后,系统将弹出“温馨提示”,需要用户认真阅读,点击【确定】按钮可关闭“温馨提示”页面并进入“名称登记申请”信息填写页面。
查看反馈
企业登记机关将在3个工作日内作出企业名称设立登记意见。申请人可登陆企业登记申报系统,点击【我的业务申请】查看申请业务审查过程反馈信息。
申请状态为“退回修改”的,业务信息可查看、修改或者将申请的业务直接“删除”。
申请状态为“已办理成功”的,业务信息可查看、文书可以打印。
打印告知书
查看系统业务办理状态为“已办理成功”后,打印系统生成的《企业名称网上登记告知书》(含指定代表或者共同委托代理人授权委托书及身份证件复印件)。
提交纸质材料,等待领取通知书
咨询企业住所所在地企业登记机关本省市登记管辖有关规定,协商、确认拟注册企业的登记机关。申请人需按要求准备好相关申请材料现场交给该企业登记机关,领取加盖登记机关业务专用章的《企业名称设立登记通知书》
流程图:

3、领取营业执照并刻章
费用:不收费
时间:5~7个工作日,具体各地时间可能会不同
刻章:公司章、法人章、财务章、发票章
二、开立银行开户
1、银行账户类型
(1)基本存款账户
功能:办理日常转账结算和现金收付需要开立的银行结算账户
限制:存款单位的现金支取,只能通过基本存款账户办理,必须先开基本户,才能开其他账户
(2)一般存款账户
功能:因借款或其他结算需要,在基本存款账户开户银行以外的银行营业机构开立的银行结算账户
特点:可以办理现金缴存,但不得办理现金支取业务,不可用来发工资、报销等日常结算
(3)专用存款账户
按照法律、行政法规和规章,对其特定用途资金进行专项管理和使用而开立的银行结算账户
(4)临时存款账户
因临时需要并专在规定期限内使用而开立的银行结算账户。有下列情况的,存款人可以申请开属立临时存款账户。(一)设立临时机构;(二)异地临时经营活动;(三)注册验资。境外(含港澳台地区)机构在境内从事经营活动的,或境内单位在异地从事临时活动的,持政府有关部门批准其从事该项活动的证明文件,经中国人民银行当地分支行核准后可开立临时存款账户。存续期一般不得超过2年。
2、基本户开在哪个银行
(1)考虑因素
内部因素:了解自身业务需求、业务量、使用频率、地理位置
外部因素:
服务质量:包括但不限于转账速度、功能是否满足、服务态度等
费用:年费、网银费、转账手续费、回单箱费用等,通常四大行费用相对较高,商业银行相对偏低
(2)开户流程
1)预约开户时间及询问准备资料
具体资料各个银行要求会不同,以建行准备资料为例:① 营业执照正本;② 营业执照副本;③ 公章、财务章、法人私章;④ 法人代表身份证原件;⑤ 法人代表的联系电话;⑥ 注册地址房屋租赁凭证(红本)
带上资料去柜台办理,法人代表必须带身份证原件到场
三、税务登记
现在税务登记很方便了,记得以前刚工作的时候去办理税务登记不跑个三四次根本搞不定。现在税务登记、税种核定、发票核定、会计制度备案、三方协议等都可以先在网上提交资料,官方说只跑一次就能完成,实际是不是这样等我完成后再来更新。
注意:必须先办理银行账户才能进行税务登记,因为登记的时候要填税款缴纳账户
步骤:
1、登录当地税务系统,以上海为例:国家税务总局上海市税务局
点击:我要办税-我要办税-免登录功能-新办纳税人套餐-新办纳税人套餐办理......(按要求填写资料即可)右侧栏会有操作手册提示,跟着操作填即可。
公司成立只是开始,后面还有很长的路要走,愿我们每一个创业的人都能乘风破浪,苦尽甘来!前方无绝路,希望在转角!
加油!!!
最后附上完整的思维导图:

公司注册思维导图
未经允许,谢绝转载!
要创业就一定要有自己的营业执照,今天我们给各位朋友阐述一下 如何注册一个个人公司,准备在想创业路上大展身手的朋友要认真看完这篇文章,这是对你绝对有好处的文章,如果你不认真看完可能后面经营公司会踩不少坑
2026.02.04许多人在注册成立公司(本文特指有限公司)时,将公司注册资本定得高高的,特别是2014年公司法对注册资本从实缴制改为认缴制后,注册资本有越来越高之趋势,常常见到一个小小的公司,注册资本动则数千万、一个亿
2026.02.04如果你是第一次注册公司,对注册公司的流程、条件、材料都不熟悉,那么你千万别盲目地去注册公司。今天有一个人刚给小禾打电话说,他找某家代办办理执照,代办说的是提供真实地址,结果随便生成了一个,然后公司注册
2026.02.04小微型企业的数量是大多数,所以也有相关的优惠政策在扶持,因此,很多年轻人都会选择注册小微企业,现在我们就来讲解一下,小微公司注册流程和费用标准!小微公司注册流程和费用标准1、 公司注册流程:公司名称验
2026.02.04随着越来越多人开始注册公司,注册公司所需要的材料以及注册流程也被人重视起来,今天楚风就跟大家聊聊关于注册公司所需的材料以及注册流程和费用。 注册公司所需的材料: 1、准备公司名字,五个左右。
2026.02.04